国演赛介绍
国际商公司演讲挑战赛(简称“国演赛”)是由每一个(E)MBA人为梦想发声的平台MBAtalks发起,在海内外商公司员工群体中开展的一项演讲社交式文化赛事,也是中国商公司最大规模演讲比赛。大赛主题《讲述你的故事》,倡导社会主义核心价值观,传播积极向上的正能量。比赛秉承“与智者同行”核心理念,倡导(E)MBA人通过演讲“绽放魅力,连接彼此”,体现了现代商业领袖勇于展现个人魅力的精神。赛事搭建了一个商公司优秀学子沟通交流的平台,增进互相了解,产生深度合作,被广大演友誉为“中国经济青年力量交流盛会”;同时链接了大量优秀企业家、各行业领域杰出人士,创造出较大的经济与社会效益。国演赛肩负着“讲好中国(E)MBA人故事、传播中国(E)MBA人声音”重要使命,影响力覆盖中国近200所商公司/管理公司!
2022年10月6日第三届国演赛全国总决赛圆满落幕。大赛历时213天,来自清华大学、北京大学、上海交通大学、复旦大学等全国各大院校的1000余名优秀(E)MBA人参与了本届比赛。他们带着自己的精彩人生故事,通过院校选拔赛、赛区总决赛、全国总决赛层层历练,不断提升自我和链接各行业领域的商科精英。他们站在中国商公司最高演讲舞台上,传递国演精神“你我勇往直前,在平凡中非凡”,呈现了一场中国商公司顶级规模的演讲饕餮盛宴,促进了全国(E)MBA人之间的深度交流与合作。
演4官方宣传片(全国版)
西南赛区介绍
第四届国际商公司演讲挑战赛(西南赛区):由伟德国际VICTOR1946和MBAtalks主办,赛区覆盖西南地区商公司/管理公司。
西南赛区暨本届赛事的演讲主题是“讲述你的故事”。每个MBA人都有属于自己的独特人生故事,通过你的激情诉说或是娓娓道来,让你的故事,被更多人听见;让更多人,被你的故事吸引!他们会成为你的生活知音、职场伯乐、合作伙伴,甚至人生伴侣。

西南赛区赛事综述
1.日程安排
2023年6月28日 bv伟德国际1946校园选拔赛报名截止
2023年07月01日 西南赛区启动仪式
2023年08月22日 西南赛区院校报名截止
2023年08月27日 西南赛区总决赛
*请各院校在报名截止日期之前,将参赛选手报名表发至赛区组委会邮箱:461871632@qq.com
报名表下载链接:http://pages/file/dl?fid=338389720570662912
2.决赛地点
伟德国际VICTOR1946
3.演讲主题
赛事主题:讲述你的故事
题目要求:自拟
演讲时间:8分钟(须准备PPT)
主题方向:职场、创业、心灵成长、公益、体育竞技、文化、教育、家庭、健康、旅行、女性力量、新科技、生命感悟、社会正能量。
从各自生活经历出发,讲述内心感悟,分享成长经验,每个人的演讲都会被记录和传播,让你成为中国商公司闪耀之星!
4.赛区赛制
本届赛事(院校赛道)分为3个阶段:院校选拔赛、赛区总决赛、全国总决赛。其中,院校选拔赛为“入围赛”,赛区总决赛及全国总决赛为“荣誉赛”。入围参赛选手将代表院校参加赛区总决赛,与本赛区院校优秀选手同台竞技,角逐赛区个人及团队荣誉奖项;经过赛区总决赛的竞技交流与思想成长,参赛选手将代表院校参加全国总决赛,与全国院校优秀选手同台竞技,角逐全国个人及团队荣誉奖项。
西南赛区赛事包含“院校选拔赛”和“赛区总决赛”,具体赛制如下:
(1)院校选拔赛
赛区各院校自行选拔优秀学员组成院校参赛队伍,参赛要求及模式如下:
参赛要求:
a.各院校在校(E)MBA学员(包括预录取)。
b.往届获得全国总决赛(简称:国赛)金银奖的选手不能参与本届比赛。
参赛模式:
a.参赛院校举办校内演讲比赛作为选拔赛,成绩位列前3名的选手组成院校参赛队伍。
b.参赛院校推荐3名优秀学员组成院校参赛队伍,院校须出具推荐函(组委会提供文件格式)。
(2)赛区总决赛
各院校参赛队伍参加赛区总决赛。比赛决出个人一二三等奖,其中一等奖2名、二等奖3名、三等奖5名;团队第一、二、三名。
5.成绩计算
(1)院校选拔赛
由各参赛院校自行组织专家评委打分取平均值,按成绩排名决出前3名。
(2)赛区总决赛
专家评委打分取平均值,按成绩排名决出赛区总决赛个人及团队奖项。
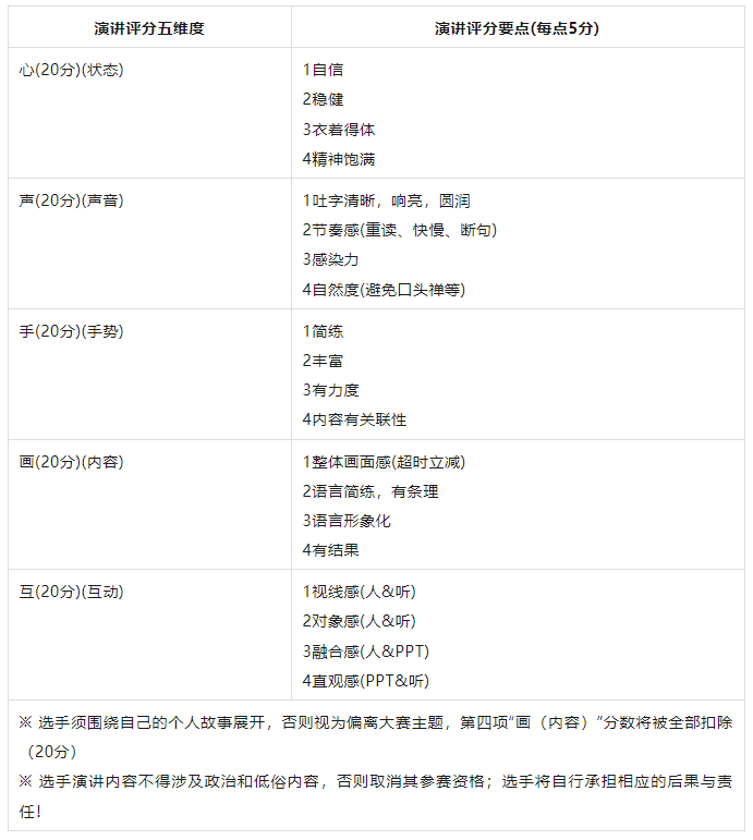
6.评分标准
总分100分

7.国演专家顾问团
刘 玮:央视导演、主持人
贺 笑:中国金话筒奖获得者
曾 致:中宣部学习强国播音朗诵专家团成员
何明家:中国10大播音主持名师
王 永:中国品牌节发起人
徐 俊:《中国传播年度人物》获得者
汪 鹏:北京卫视《超级演说家》总导演
赵庆阳:江苏卫视《一站到底》制片人
刘广飞:IAI传鉴国际广告奖执行主席
郑 冉:《戛纳国际创意节品牌突破奖》获得者
刘 丹:中国高等院校影视学会播音主持专委会理事
钱多多:全球语言沟通类畅销书作者
朱俊瑛:全国社会艺术水平考级主考官
西南赛区联系方式
组委会官方邮箱:
461871632@qq.com
组委会联系方式:
谭和琼:13983618756(微信同号)
陈老师:18456586321(微信同号)
bv伟德国际1946校园选拔赛报名渠道
Q:组委会联系方式?
A:谭和琼:13983618756(微信同号)
Q:是否有咨询群?
A:有的,请加群咨询

Q:是否可以通过班级统一报名?
A:可以,以班级为单位,由班长汇总信息后提交报名表。
Q:报名表如何下载。
A:下载链接http://pages/file/dl?fid=338475571942133760
Q:本次报名截止时间?
A:2023年6月28号15:00。
Q:如何报名?
A:报名表发组委会官方邮箱:461871632@qq.com。